
取消
清空(kōng)記錄
曆史記錄
清空(kōng)記錄
曆史記錄

産品概述:
HUSB236是(shì)一(yī)款高(gāo)度集成的(∏÷ ←de)USB PD受電(diàn)端芯片(PD Sink,也(yě)叫PD誘騙芯片)。支持高(gāo)達100W的(de)快(kuài)充功率。HUSB236兼容PD 3.0和(hé)Type-C V1.4标準,可(kě)用(yòng)于帶有(y€ǒu)USB Type-C接口供電(diàn)的(de)電(diàn)子(φ≥zǐ)設備中,例如(rú)物(wù)聯網★£÷(IoT)設備、無線充電(diàn)器(qì)、無人(rén)機(<® jī)、智能(néng)音(yīn)箱、電(diàn)動工(gōng)具以及其他(tā)可(✔₽™φkě)充電(diàn)設備。HUSB236采用(yòng)SOP-8L封裝形式。
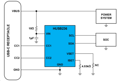
典型應用(yòng)電(diàn)路(lù):

産品特性:
·獨立的(de)USB PD受電(diàn)端控制(zhì)器(qì)
·支持死電(diàn)池模式
·3V-25V的(de)工(gōng)作(zuò)電(d✔ iàn)壓範圍
·CC1和(hé)CC2引腳上(shàng)的(de)耐壓額定值為(wèi)25V
·支持I2C訪問(wèn)在線調壓
·封裝形式:SOP-8L
典型應用(yòng):

評估闆套件(jiàn):

産品概述:
HUSB236是(shì)一(yī)款高(gāo)度集成的(de)USB PD受電(diàn)端芯片(PD Sink,也(yě)叫PD誘騙芯片)。支持高(gāo)達100W的(de)快(kuài)充功率。HUSB236兼容PD 3.0和(hé)Type-C V1.4标準,可(kě)用(yòng)于帶有(yǒu)USB Type-C接口供電(diàn)的(de)電(diàn)子(zǐ)設備中,例∏₽σ•如(rú)物(wù)聯網(IoT)設備、無線充電(diàn)器(qì)、無人(r<≥>én)機(jī)、智能(néng)音(yīn)箱、電(diàn)動工(gōng)具以¶↑™及其他(tā)可(kě)充電(diàn)設備。HUSB236采用(yòng)SOP-8L封裝形式。
典型應用(yòng)電(diàn)路(lù):

産品特性:
·獨立的(de)USB PD受電(diàn)端控制(zhì)器(qì)
·支持死電(diàn)池模式
·3V-25V的(de)工(gōng)作(zuò)電(diàn∏™φ)壓範圍
·CC1和(hé)CC2引腳上(shàng)的(de)耐壓額定值為(wèi)25λ÷☆♠V
·支持I2C訪問(wèn)在線調壓
·低(dī)功耗
·封裝形式:SOP-8L
典型應用(yòng):

評估闆套件(jiàn):

